各市和义乌市人事考试机构,省直和部属在浙有关单位:
根据《审计署 人力资源和社会保障部审计专业技术资格考试办公室关于 2021年度审计专业技术资格考试工作有关事项的通知》(审考办字〔2021〕1 号),以及《关于印发〈专业技术人员职业资格考试报名证明事项告知承诺制工作规程〉的通知》(人考中心函〔2021〕1 号)精神,现将 2021 年度审计专业技术资格考试考务工作有关事项通知如下:
一、考试时间、级别、科目及考点
考试定于 10 月 10 日举行,各级别的考试时间及科目为:
(一)初、中级资格考试
上午 9:00—11:30 审计专业相关知识
下午 2:00—4:30 审计理论与实务
(二)高级资格考试
上午 9:00-12:00 经济理论与宏观经济政策
下午 2:00-5:00 审计理论与审计案例分析
考点设在杭州市区,具体考点以准考证为准。
二、报考条件和获得证书条件
(一)审计专业技术资格考试报考条件
根据《人力资源社会保障部 审计署关于深化审计专业人员职称制度改革的指导意见》(人社部发〔2020〕84 号)等的规定,参加初、中、高级审计专业技术资格考试的人员报考条件遵照以下执行:
1.遵守中华人民共和国宪法和法律法规,贯彻落实党的基本路线和各项方针政策。
2.具备良好的审计职业道德和敬业精神。自觉运用新理念和新技术提高审计工作水平。
3.认真履行岗位职责。取得专业技术资格人员按要求参加继续教育。
4.报名参加审计专业技术初级资格考试的人员,除 1、2、3 项基本条件外,还需具备国家教育部门认可的高中毕业(含高中、中专、职高、技校,下同)及以上学历。
5.报名参加审计专业技术中级资格考试的人员,除 1、2、3 项基本条件外,还需具备下列条件之一:
(1)具备博士学位;
(2)具备硕士学位,从事审计相关工作满 1 年;
(3)具备双学士学位,从事审计相关工作满 2 年;
(4)具备大学本科学历或学士学位,从事审计相关工作满4 年;
(5)具备大学专科学历,从事审计相关工作满 5 年;
(6)高中毕业,审计专业技术初级资格考试合格后从事审计相关工作满 10 年。
6.报名参加高级审计师资格考试的人员,除 1、2、3 项基本条件外,还需具备下列条件之一:
(1)具备博士学位,审计专业技术中级资格考试合格后从事与审计师职责相关工作满 2 年;
(2)具备硕士学位,审计专业技术中级资格考试合格后从事与审计师职责相关工作满 4 年;
(3)具备大学本科学历或学士学位,审计专业技术中级资格考试合格后从事与审计师职责相关工作满 5 年;
(4)具备大学专科学历,审计专业技术中级资格考试合格后从事与审计师职责相关工作满 6 年。
通过会计、经济、统计、工程专业技术中级资格考试取得相应专业中级职称,或通过评审取得工程师职称,参加高级审计师考试时,可以视同审计专业技术中级资格考试合格取得审计师职称。
(二)“审计相关工作”“审计师职责相关工作”的界定审计工作主要包括从事国家审计、内部审计、社会审计、内部控制稽核和风险管理岗位的工作。从事会计、经济、统计、工程等相关工作或者教育科研,且有审计实践经验的,可以作为从事审计(审计师职责)相关工作。工作经历由所在单位或工作登记单位确认。各地可以结合当地实际情况确定审计(审计师职责)相关工作,由当地人力资源社会保障、审计部门负责解释。
(三)工作年限计算
工作年限计算截止时间为考试年度当年 12 月 31 日。可以计算年限的时间一般在参加工作、担任审计(审计师职责)相关工作岗位之后起算,离开审计(审计师职责)相关工作岗位后结束,具备相应学历学位前后的工作年限合并计算。
(四)港澳台和外籍居民报考要求
港澳台和外籍居民可以报名参加审计专业技术资格考试。港澳台和外籍居民持内地高等学校毕业证书的,可以直接填报相关信息;持香港、澳门、台湾地区或者国外高等学校学历或者学位证书报考的,学历、学位证书须经教育部留学服务中心认证。符合报考条件的港澳台和外籍居民按照就近方便原则在内地报名。
(五)获得证书条件
参加考试人员必须在当年内通过应试科目的考试,报考初、中级的可取得相应的资格证书,报考高级审计师的可取得成绩合格证书。
三、告知承诺制报考有关规定
除个别不适用告知承诺制方式报考的人员外,其他所有相关报考人员均可选择“采用告知承诺制方式”或选择“不采用告知承诺制方式”办理报名。
(一)不适用告知承诺制方式报考的人员,是指在资格考试中有违纪行为(包括虚假承诺)尚在诚信记录期内的人员。
(二)对于选择“采用告知承诺制方式”报考的人员,在应试科目成绩合格后,直接进行网上公示,无需再进行线上和现场报考资格核查(个别有情况反映的除外)。
(三)对于选择“不采用告知承诺制方式”报考的人员(包括“撤回承诺”和“不适用告知承诺制”的人员),在应试科目成绩合格后,还需在规定时间内携带相关材料到指定地点进行考后报考资格核查(以下称“考后核查”)。未按规定进行考后核查的,不予办理证书等事项,逾期的视为放弃考试资格。考后核查通过后,合格成绩需再进行网上公示。
(四)一旦选择“不采用告知承诺制方式”报考,或“撤回承诺”,本年度该项考试不再适用告知承诺制。因此,提醒报考人员务必慎重选择“不采用告知承诺制方式”和“撤回承诺”,同时在网上报名选择时不要随意,以免误操作。
(五)在考前、考中、考后任何环节(如报名期间、打印准考证、考试、阅卷、注册或职称评审等环节),若发现有不实承诺的,将根据不同阶段,作出取消当次考试资格、取消当次考试全部成绩,以及已取得的资格证书(成绩合格证明)无效等处理。
四、网上报考流程
(一)报名人员于6月12日至6月21日,可通过登录浙江人事考试网(www.zjks.com)链接,或直接登陆到中国人事考试网(http://www.cpta.com.cn),先如实注册个人信息,注册成功后,上传本人电子证件照(照片处理工具和方法见浙江人事考试网首页的“办事指南”栏目)。
(二)填写学历学位信息,供系统在线核验(24 小时内核验完成)。
(三)在线核验后,再选择报考信息(如考试级别、科目、报名点等)。在确认所填选的信息准确无误后,点击“保存”。
(四)点击“保存”后,系统显示“采用告知承诺制方式”和“不采用告知承诺方式”供报考人员选择(“不适用告知承诺制”的,系统不提供选择)。报考人员再根据不同的选择(或情况),分别完成以下报考流程。
1.对于选择“采用告知承诺制方式”的,继续完成如下报考流程:
(1)点击“报考信息确认”(若系统提示需要上传相关证明材料的,先按要求上传)。
(2)阅读系统上的《承诺制告知书》后,签署《专业技术人员资格考试报名证明事项告知承诺制告知承诺书》电子文本(不允许代为承诺)。“承诺书”电子文本可下载保存。如需“报名表”留存的可以打印,但无需审核和提交。
(3)进行网上交费,报名完成。注:报名人员如需“撤回承诺”,可在未交费且报名截止前撤回。
2.若选择“不采用告知承诺方式”(包括“撤回承诺”和“不适用告知承诺制”的),继续完成如下报考流程:
(1)根据系统提示,上传相关证明材料。
(2)点击“报考信息确认”。
(3)必须打印“报名表”。
(4)经系统管理人员查看上传资料并作出相应设置后,方可进行网上交费,报名完成。
(5)必须再另行在浙江人事考试网上打印“专业工作年限证明”。
注:打印的“报名表”和“专业工作年限证明”,考生在应试科目成绩合格后,交所在单位审核盖章,用于考后报考资格现场核查,请考生妥善保存。
五、网上报考注意事项
(一)对于 2002 年以前大专以上学历、2008 年以前学士以上学位、国(境)外学历学位等,若无法在线核验的,需上传相应学历(学位)证书图片后,方可继续完成上述对应报考流程。
(二)对于使用我国居民身份证报名但信息在线核验未通过的,以及使用非我国居民身份证件报名无法在线核验的,须联系省人事考试院查明情况后再作处理。
(三)由于个人身份和学历信息需提交在线核验,以及上传相关证明材料需经系统管理人员进行相应设置后方可完成报名流程,因此提醒相关人员尽早报名,预留足够的报名时间。
(四)报名期间,若发现报考信息有误,在未点击“确认”前,报考人员可点击“信息维护”自行进行修改。在点击“确认”后则不能再自行修改,若需修改须联系省人事考试院处理。
(五)如属报考人员传错照片、填错个人信息(如姓名、身份证件号、手机号)、选错报考信息(如考试级别、科目、报名点)、异地报考,以及未交费或错交费、不符合报考条件等,造成参加考试、答卷评阅、通信联络、成绩和证书使用等受影响的,由报考人员自负责任。
(六)报名人员在网上交费时可用同一账户逐一为多人支付,但要注意一一对应报考人员交费,以免错交费和漏交费,交费成功即为报名成功。在试卷预订后或属虚假承诺被取消报考资格的,已交费用不予退还。
(七)省部属单位定义,见浙江人事考试网首页的“办事指南”栏目。根据人社部资格考试规程的规定(人社厅发〔2021〕18 号),考生原则上应在单位所在地和居住地报考。报考技术咨询电话: 0571-88396764、88396765、传真0571-88395085。
六、 准考证打印和参加考试
报名成功的考生可于 10 月 4 日至 9 日登录浙江人事考试网打印准考证,按准考证规定的时间、地点和要求参加考试。若发现准考证信息有误,应在考前联系省人事考试院处理。
七、收费依据和标准
根据浙价费〔2016〕71 号文件规定,考试收费标准为:初、中级资格考试为每人每科 60 元;高级资格考试为每人每科 70元。考生所需交费票据为电子票据,在考试结束后以短信方式发送到报名时填写的手机号,如未收到短信,也可登录“浙里办”APP,在“我的票据”里查看和下载。
八、考试题型和相关规定
初、中级各科目试题均为客观题,用 2B 铅笔在答题卡上填涂作答;高级各科目试题均为主观题,用黑色墨水笔在规定的答题卡上书写作答,题本空白处可用作草稿纸使用。考生应考时,准许携带黑色墨水笔、2B 铅笔、橡皮、卷(削)笔刀、计算器(免套、无声、无文本编辑储存功能)、钟表(无声、无收发拍摄功能)、一次性医用外科口罩。考生必须凭未作人为标记的本人纸质准考证和有效身份证件原件方可入场(两证缺一不可),过期、拍照和电子的证件,以及复印的身份证件不能使用。开考 5 分钟后禁止入场,2 小时后方可交卷离场。严禁将手机、手环等有收发、拍摄功能电子设备,及提包、资料等物品带至座位;严禁将试卷、答题卡以及考试信息带出或传出考场;在答题前应先阅读试卷和答题卡上的“注意事项”或“作答须知”,在规定的位置用规定的笔具填写个人信息和作答;答题卡不得折叠和污损,不得作与考试无关的其他标记;试卷和答题卡如有印刷、装订、破损等质量问题应及时举手报告;严禁提前或超时答题。否则,若影响考试及成绩的,后果由考生自负,涉及违纪违规的按规定处理。因考生自己损坏和错答位置的答题卡,不予更换。为保留监考信息,考试期间考场内实施全程监控。
九、考试大纲
2021 年度审计专业技术初、中、高级资格考试大纲,在审计署门户网站(http://www.audit.gov.cn)主页“公共服务”栏目内的“审计考试”专栏上公布。 2021审计师考试大纲
十、成绩公布与考后核查
(一)成绩公布。考试成绩经国家考试主管部门确认后,在中国人事考试网上予以公布,届时考生可查询和下载打印考试成绩。
(二)考后核查。报考流程中的所有设置或操作,均不属于考前报考资格认定,对于应试科目成绩全部合格的考生,还应完成以下工作流程:
1.对于选择“采用告知承诺制方式”报考的,合格成绩直接在网上公示 10 个工作日。
2.对于选择“不采用告知承诺制方式”报考的(包括“撤回承诺”和“不适用告知承诺制”的),需进行现场考后核查。核查的具体时间、地点和需要提供的材料,由审计管理部门另行通知。通过现场核查的合格成绩再在网上公示 10 个工作日。
3.公示期间,如有情况反映,在未查清事实前,暂按“报考条件待核查”处理,对其不进行成绩数据和证书相关操作。
(三)证书制发。在省人社厅印发合格人员文件后,先予制作电子成绩合格证明。届时,相关考生可登陆浙江政务服务网(www.zjzwfw.gov.cn)下载打印本人成绩合格证明(该证明在本省内视同资格证书)。在人社部下发资格证书后,相关考生可在网上申请证书邮寄服务(邮费到付)。
十一、有关要求
省市人事考试机构和审计部门相关单位务必高度重视,密切配合,通力协作,认真做好各个环节的考务工作(具体计划见附件 2)。要严密组织报考资格核查和考试组织实施,对弄虚作假和考试舞弊者,将严格按《专业技术人员资格考试违纪违规行为处理规定》(人社部第 31 号令)和《人事考试工作人员纪律规定》等处理。对于主观违纪的,还将记入资格考试诚信档案库,并在“信用中国(浙江)”网上公布,确保考试工作的公平公正和顺利实施。届时,如受疫情影响,要按照疫情防控要求,落实措施,积极应对,确保考试防疫安全。具体实施方法,参见《考点防疫工作方案》和《考生防疫须知》(见省人事考试网“办事指南”栏目)。
附件:
1.2021 年度审计专业技术资格考试报考条件咨询电话
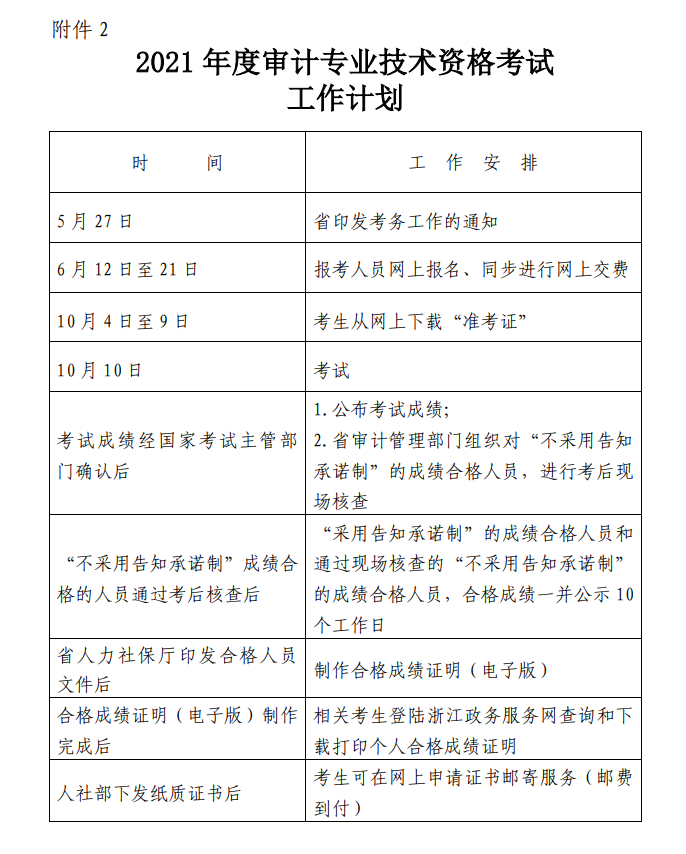
2.2021 年度审计专业技术资格考试工作计划
浙江省人事考试院
2021 年 5 月 27 日
附件 1
2021 年度审计专业技术资格考试报考条件咨询电话

附件2
2021 年度审计专业技术资格考试工作计划
