各市和义乌市人事考试机构,各有关单位:
根据人社部人事考试中心《关于做好 2023 年度初级、中级经济专业技术资格考试考务工作的通知》(人考中心函〔2023〕 37 号)部署,现将我省此项考试有关考务事项通知如下。
一、考试级别、专业和科目设置
初级、中级经济专业技术资格考试(以下简称“初、中级经济考试”),设工商管理、农业经济、财政税收、金融、保险、运输经济、人力资源管理、旅游经济、建筑与房地产经济、知识产 权等 10 个专业类别。每个专业设公共科目《经济基础知识》和专业科目《专业知识和实务》2 个科目。
二、考试时间、方式及考点
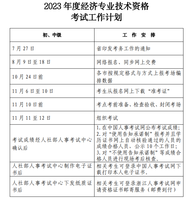
初、中级经济考试定于 11 月 11 日、12 日进行,分 2 天上、下午 4 个批次实施。各专业具体考试时间和批次划分,视报名具体情况进行安排(见附件 1)。
考试形式为电子化考试(以下称机考)。考点分别设在各设区市及义乌市,具体地点以准考证为准。
三、报考条件
凡遵守中华人民共和国宪法和法律,具有良好的道德品行和 业务素质,符合初级、中级经济专业技术资格考试报名条件的经 济专业人员,均可报名参加相应级别的考试。
(一)具备下列条件者,可报名参加初级经济考试:
凡从事经济专业工作,具备国家教育部门认可的高中(含高 中、中专、职高、技校,下同)以上学历。
(二)具备下列条件之一者,可报名参加中级经济考试:
1. 高中毕业并取得初级经济专业技术资格,从事相关专业工 作满10年;
2. 具备大学专科学历,从事相关专业工作满6 年;
3. 具备大学本科学历或学士学位,从事相关专业工作满4年;
4. 具备第二学士学位或研究生班毕业,从事相关专业工作满2年;
5. 具备硕士学位,从事相关专业工作满1年;
6. 具备博士学位。
(三)其他事项:
1. 取得导游资格、拍卖师、房地产经纪人协理、银行业专业人员初级职业资格,可对应初级经济专业技术资格。
2. 取得房地产估价师、咨询工程师(投资)、土地登记代理 人、房地产经纪人、银行业专业人员中级职业资格,可对应中级 经济专业技术资格。
3. 取得资产评估师、税务师职业资格等相关职业资格,可根 据《经济专业人员职称评价基本标准条件》规定的学历、年限条 件对应初级或中级经济专业技术资格,并可作为报名参加高一级 经济专业技术资格考试的条件。
4. 自 2020 年起,知识产权专业人员参加经济系列专业技术资格考试或职称评审。此前按照相关规定获得的知识产权领域相 关职称,可作为申报经济系列知识产权专业高一级专业技术资格 考试或评审的条件。具体由各地知识产权管理部门会同人社部门 审核。
5. 报考条件中涉及专业工作时间期限的,均计算到报考当年 年底。以后学历报考的,工作时间前后可以累加(全日制教育实习期和成人教育脱产学习的时间不能累加)。
四、获得证书条件
初、中级经济考试成绩实行 2 年为一个周期的滚动管理方法,考生须在连续 2 个考试年度内通过应试科目(详细滚动要求见附件 2),方可取得相应级别和专业的证书。
五、告知承诺制报考有关规定
(一)除个别“不适用告知承诺制”的人员外,其他所有报 考人员均可选择“使用告知承诺制”或“不使用告知承诺制”报考。
“不适用告知承诺制”的人员,是指在资格考试中有违纪行 为尚在诚信记录期内的人员。
(二)对“使用告知承诺制”报考的人员,在应试科目成绩合格后,直接上网公示,除有情况反映外,不进行现场考后核查。
(三)对“不使用告知承诺制”报考的(包括“不适用告知 承诺制”和“撤回承诺”的,下同)、学历等证书网上无法核验 经上传后报考的,以及有其他存疑情况的报考人员,在应试科目 成绩合格后,须在规定时间内带相关材料到指定地点进行现场考 后核查。
(四)网上报名时,若选择“不使用告知承诺制” 或“撤回承诺”,本年度此项考试不再使用告知承诺制。
(五)在考前、考中、考后(如报名、打印准考证、考试、 阅卷、成绩和证书使用等)任何环节,若发现有不实承诺的,将视不同阶段,作出取消当次报考资格、当次考试全部成绩,以及已取得的证书无效等处理。
六、网上报考流程和注意事项
(一)报考流程
报考人员应于 8 月 9 日至 18 日,通过登录浙江人事考试网(http://zjks.rlsbt.zj.gov.cn)链接,或直接登录中国人事考试网(http://www.cpta.com.cn/)按系统提示,先如实注册个人信息, 注册成功后,上传本人电子证件照(照片处理工具和方法见浙江人事考试网首页的“办事指南”栏目),再分别按以下流程完成报考。
1. “使用告知承诺制”的报考流程如下:
(1) 报考人员在报名系统中进一步填报完善个人信息(如 身份证号、学历学位号、专业工作年限等),在线核验通过后(一 般 24 小时),选择所要报考的信息(如考试级别、科目、报名点等)。
(2) 在确认所填选的信息和上传的材料准确无误后,选择(点击)“使用告知承诺制”报考。在阅读系统上的《承诺制告知书》后,系统生成《专业技术人员资格考试报名证明事项告知承诺制告知承诺书》电子文本,由报考人员签署并提交(不允许 代为承诺)。在承诺书提交后,即可直接点击“确认”或打印“报 名表”,随后进行网上交费。
(3) 打印的“报名表”无需单位审核和提交,供报考人员留存备查。“承诺书”电子文本可下载保存。报考人员可在未交费且在报名截止前撤回承诺,但一旦“撤回承诺”,本年度该项考试不再适用告知承诺制,提醒报名人员务必慎重“撤回承诺”,同时不要随意点击,以免误操作。
2. “不使用告知承诺制”的报考流程如下:
(1) 报考人员在报名系统中进一步填报完善个人信息(如 身份证号、学历学位号、专业工作年限等),在线核验通过后(一 般 24 小时),选择所要报考的信息(如考试级别、科目、报名点等)。
(2) 在确认所填选的信息和上传的材料准确无误后,选择(点击)“不使用告知承诺制”报考,随后点击“确认”,待报考系统管理人员进行核验和作出相应设置后(一般需一个工作日, 请尽早报名,预留足够的报名时间),方可打印“报名表”,随后进行网上交费。
(3) 报考人员必须打印“报名表”和另行打印“专业工作 年限证明”(浙江人事考试网”办事指南”栏目)。打印的“报名表”和“专业工作年限证明”请妥善保存,在应试科目成绩合格 后交单位审核盖章,用于现场考后报考资格核查。
(4) 报名时一旦选择“不使用告知承诺制”,则无法返回选择“使用告知承诺制”报考,提醒报名人员务必慎重选择“不使用告知承诺制”,同时不要随意点击,以免误操作。
3. “撤回承诺”和“不适用告知承诺制”的报考流程:
“撤回承诺”和“不适用告知承诺制”的报考人员,均属于“不使用告知承诺制”的报考人员,报考流程除少一个“选择” 环节外,其他环节均按以上“不使用告知承诺制”的报考流程操作。
(二)注意事项
1. 自 2023 年起,如报考人员提交的境内高等教育学历学位信息无法通过在线自动核验,应在报名前及时登录中国高等教育 学生信息网(学信网)进行验证/认证,下载相关 PDF 格式在线验证/认证报告,报名期间上传相关验证/认证报告后,方可继续 完成上述对应的报考流程。具体操作方式参见中国人事考试网考 生问答栏目内容。
2. 对于使用我国居民身份证报名但信息在线核验未通过的, 以及使用非我国居民身份证件报名无法在线核验的,须联系省人事考试院查明情况后再作处理。
3. 由于个人身份和学历信息提交在线核验后,才能再次登录 报名系统报名,提醒各位报考人员要尽早报名,预留足够的报名时间。
4. 报名期间,若发现报考信息有误,信息未确认的,报考人员可自行修改;信息已确认的,需取消确认后,报考人员方可自行修改。交费后则不能再自行修改,若需修改须联系省人事考试 院处理。
5. 在档案库中有合格成绩的老考生,若不符合报考条件的, 按考试报名无效处理。如因年限问题不符合报考条件的,不符合报考年度之前的合格科目按成绩无效处理。
6. 根据《人社部办公厅关于印发专业技术人员职业资格考试 考务规程》(人社厅发〔2021〕18 号)规定,报考人员原则应在工作地或居住地报考(即:考生的工作地或居住地应在浙江省 内)。如非我省考生,以及因报名人员传错照片、填错个人信息(如姓名、身份证件号、手机号等)、选错报考信息(如考试级别、科目、报名点等),漏交或错交考试费、不符合报考条件等,造成参加考试、答卷评阅、通信联络、资格核查、成绩和证书使用等受影响的,由报名人员自负责任。
7. 报名人员在网上交费时可用同一支付宝账户逐一为多人 支付,但要注意一一对应报考人员交费,以免错交费和漏交费,交费成功即为报名成功。在试卷预订后或属虚假承诺被取消报考 资格的,已交费用不予退还。
报考技术咨询电话:0571-88396764、88396765、12333,传真 0571-88395085。
七、准考证打印和参加考试
报名成功的考生,应于11月6日至10日,登录中国人事考试网打印准考证,按准考证规定的时间、地点和要求参加考试。 若发现准考证信息有误,应在考前联系所在考区人事考试机构(见附件 3)处理。特别注意:若姓名和身份证号同时有误,不得参加考试;“准考证”不要作其他人为标记,否则影响考试;取得证书后,信息不再修改。
八、收费标准和票据获取
按照人社厅函〔2015〕278 号和浙价费〔2016〕71 号文件规定,收费标准为每人每科目65元。考生所需交费票据为电子票据,在考试结束后以短信方式发送到报名时填写的手机,如未收到短信,也可登录“浙里办”APP,在“我的票据”里查看和下载打印。
九、考试题型和相关规定
初、中级经济各科目均为客观题,考试时长各为 1.5 小时,每科目可提前 15 分钟交卷。对于同时报考公共科目和专业科目的考生,2个科目安排在同一批次分 2 个场次连续组织,间隔时间为 40 分钟。为确保考试信息在电脑上成功提交,提前交卷的考生须经监 考人员同意方可离场。考试结束后考试信息自动提交。考场备有 草稿纸(考后回收),考生应试时可携带的文具只限于黑色墨水笔。考生必须凭未作任何标记的纸质准考证和有效身份证件方可 入场(两证缺一不可)。禁止将其他文具,电子记录、存储、计 算和通讯设备,以及考试相关资料等带入座位。
考生可登录中国人事考试网,利用模拟作答系统,提前熟悉考试作答界面和考试流程,掌握计算器等工具的使用。
考试过程中,须严格遵守机考系统列明的考场规则、操作指南和作答要求。如遇考试机故障、网络故障等异常情况,应听从监考人员安排。
为保留监考信息,考试期间全程监控。
十、考试大纲
2023 年版初中级经济考试大纲已在中国人事考试网(http://www.cpta.com.cn)公布。
十一、成绩公布与考后报考资格核查
(一)成绩公布。考试成绩经人社部人事考试中心核验后, 在中国人事考试网上予以公布,届时考生可查询和下载打印考试成绩。
(二)考后核查。考前报考流程中所有设置或操作,均不属 于报考资格最终认定,对于应试科目全部合格的考生,还需完成以下后续工作。
1. 对“使用告知承诺制” 报考并且学历证书网上自动核验通过的人员,合格成绩直接上网公示 10 个工作日。期间,如有情况反映,由各考区人力社保部门或人事考试机构组织核查。经 查实不符合报考资格或存在违纪违规行为的,按告知承诺制和资 格考试有关规定处理。
2. 对“不使用告知承诺制”报考、学历等证书因网上无法核验经上传后报考,以及有其他存疑情况的报考人员,需进行现场 考后核查。考后核查的具体时间、地点和需要提供的相关材料及 要求,由各考区人力社保部门或人事考试机构另行通知。相关考 生如不按规定时间和要求到现场接受考后核查的,按核查逾期相 关规定处理。
(三)证书制发。根据人社部办公厅《关于推行专业技术人员职业资格电子证书的通知》(人社厅发〔2021〕97 号)精神, 对于通过公示和考后核查的成绩合格人员,在人社部人事考试中心制作电子证书后,由考生自行登录中国人事考试网下载打印本人电子证书(电子证书与纸质证书具有同等法律效力)。在人社部人事考试中心下发纸质证书后,在浙江人事考试网“合格证书” 栏予以公告,相关考生可在该网上申请纸质证书邮寄服务(邮费到付)。往后纸质证书遗失、损毁,或者逾期不领取的,不再办理补发。
十二、有关要求
初、中级经济机考规模大、科目多、技术要求高、任务重, 是一项组织实施难度较高的重大资格考试,各地务必高度重视, 认真做好各环节的考务工作(具体计划见附件 4)。
(一)各市可根据本地实际情况,以购买服务方式组织考试实施,但必须按规定流程确定有相应资质的技术服务单位和人 员。要参照机考实施主要风险点和防范处理要点,提前做好各项准备工作及应急预案,备足备考机和纸质草稿纸。各考点考后须 从机考系统中打印《考场情况记录单》,由监考、主考签字,确认缺考、异常情况等记录内容,并交我院统一保管。
(二)要严格按照机考的技术要求设置好考点考场(见附件5),并在考前加强技术人员力量的配备和考务技术的培训,加强考前系统测试。同时要采取切实措施,做好考试服务保障,方便考生参考。
(三)要加强考风考纪管理,下大力预防违纪违规行为发生。 对弄虚作假和考试舞弊者,一经发现,要严格按照《专业技术资格考试违纪违规行为处理规定》(人社部第 31 号令)和《人事考试工作人员纪律规定》严肃处理。其中,主观违纪行为,还将记入资格考试诚信档案库,并在“信用中国(浙江)”网上公布,确保考试工作的公平公正和安全顺利实施。
附件:1.2023 年度初中级经济考试批次设置及考试时间安排
2.初中级经济考试成绩滚动管理规则
3. 各考区人事考试机构咨询电话
4.2023 年度初中级经济专业技术资格考试工作计划
5.经济机考考点和考场设备软硬件配置要求
浙江省社会保险和就业服务中心人事考试院
2023 年7月27日
抄送:省人力社保厅专技处。
浙江省社会保险和就业服务中心人事考试院 2023 年 7 月 27 日印发
附件 1
2023年度初中级经济考试时间安排

(各专业类别的批次划分待考试报名结束后确定)
附件 2
初、中级经济考试成绩滚动管理规则
初、中级考试在报名中遵循如下规则:
1. 应试人员报名参加考试时,须确定唯一的一个考试级别、 一个报考专业,并选择该级别和专业对应的《经济基础知识》和《专业知识和实务》科目中的一个或全部。
2. 应试人员确定报名参加某个级别和专业的考试后,须在 连续的两个考试年度内通过全部应试科目,方可取得相应级别经 济专业技术资格证书。应试人员取得证书后,相应级别和专业的 成绩滚动期结束,应试人员不再具有滚动期内的有效成绩。
3. 在一个成绩滚动周期内,每名应试人员对应唯一的档案号。
4. 应试人员报名时,如果有尚在滚动期内的合格成绩,成绩管理的原则如下:
(1) 应试人员报考与上一考试年度同一级别、同一专业的 考试,旧的档案号沿用,合格成绩的滚动期接续计算;应试人员报名参加不同级别的考试,则之前的合格成绩滚动期结束。
(2) 应试人员的公共科目合格成绩在滚动期内,可以沿用 旧的档案号报名与该公共科目相同级别、与上一考试年度不同专业的考试,公共科目合格成绩的滚动期接续计算。
(3) 应试人员的专业科目合格成绩在滚动期内,如果新报考专业与该成绩对应的专业不同,则该成绩的滚动期结束,应试人员获得一个新的档案号;此类应试人员需联系当地考试机构, 方能报名参考。
附件 3
各考区(省直、各设区市及义乌市) 人事考试机构咨询电话

附件4
2023 年度经济专业技术资格考试工作计划

附件 5
经济机考考点和考场设备软硬件配置要求

